GLB以外の3DモデルをGLB形式への変換する方法
※必ずこの方法で変換できるわけではありません。例としてSTL形式からの変換方法例を紹介します。
■Windows標準の3Dビューアを使用する方法
| ①3Dビューアーを起動します | |
|
|
②「ファイル」→「開く」から変換したいSTLファイルを選択します |
| ③「ファイル」→「名前を付けて保存」を選択します | |
|
|
④「ファイルの種類」が「GLTFバイナリ(*.glb)」になっていることを確認します。保存先や「ファイル名」は任意の名前を指定してください。 指定後「保存」を選択します。 |
| ⑤GLBファイルが保存されます | |
|
|
■Blenderを使用する方法
|
①Blenderを起動します (Blender2.9.1.0 以降である必要があります) |
|
|
|
②「Camera」「Cube」「Light」をそれぞれ右クリックし、「Delete」を選択し、削除します |
| ③削除した状態 | |
|
|
④「File」>「Import」>「Stl」を選択します |
| ⑤変換するSTLファイル(ここでは「choco01.stl」)を選択し、「Transform」>「Scale」の値を0.01にし、「import STL」 | |
|
|
⑥STLファイルが表示されます |
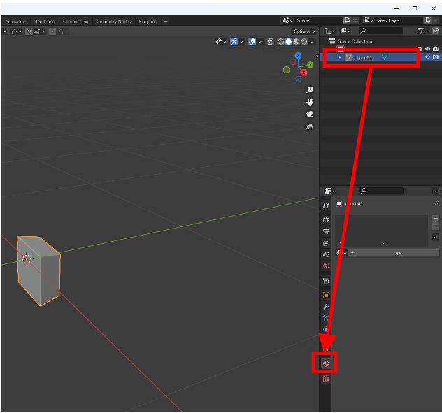
| ⑦「Scene Collection」のモデル名から |
|
|
|
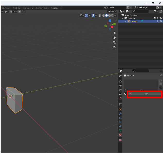
⑧「New」を選択します |
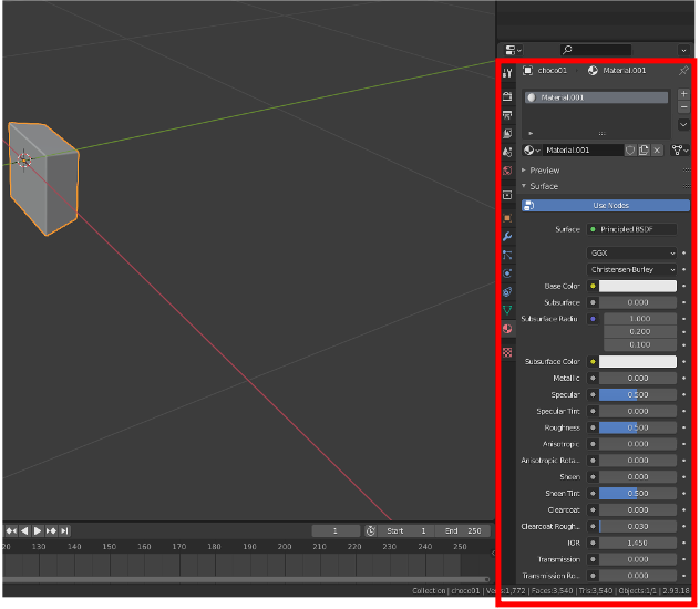
| ⑨マテリアルが追加されます。 | |
|
|
⑩「File」>「Export」>「glTF 2.0 (.glb/.gltf)」を選択します |
|
|
⑪ファイル保存場所、ファイル名設定をして、「Export gltf 2.0」を選択します |
|
|
⑫GLBファイルが保存されます |