Plannerセットの作成手順
4.マーカーとモデルを紐づけて、Plannerカードを作成する
1.Plannerセットの範囲を決める
Plannerセットの範囲をtorinome Baseを使って検討します。
①torinome Baseの画面上方が北になるようにする
②任意の場所で画面上で右クリックをし、タイトルにStartやEndを入力しそれぞれ登録する。
※Start地点と、End地点を基準に図のような範囲(黄色い部分)が対象となります。
③登録したStartやEndの緯度経度を確認する。
※Plannerセットの設定では、Start地点と、End地点の緯度経度を指定する必要があります。
2.Plannerセットを作成する。
①管理ツールメニューより「Planner Sets」を選択し、「+Add」をクリックする。
②画面右側の「Edit」に、必要な項目を入力する。
| 番号 | 項目 | 解説 | 補足 |
| ① | Name | Plannerセットの名称 | 任意の名称を入力 |
| ② | Map Scale (1/n) | 地図の縮尺 | n値を入力 例)1/100の場合、100を入力 |
| ③ | Location Height | 基準となる高さ | torinome Baseで高さを確認する。 |
| ④ | Start Longitude | Startの経度 | torinome Base「Startピン」の編集画面から確認 |
| ⑤ | Start Latitude | Startの緯度 | torinome Base「Startピン」の編集画面から確認 |
| ⑥ | End Longitude | Endの経度 | torinome Base「Endピン」の編集画面から確認 |
| ⑦ | End Latitude | Endの緯度 | torinome Base「Endピン」の編集画面から確認 |
| ⑧ | Card Height (m) | カードの高さ | 単位はメートル |
| ⑨ | Card Width (m) | カードの幅 | 単位はメートル |
3.マーカーとモデルを登録する
マーカーとモデルを登録する方法は、それぞれ別々に行う方法と、一括で登録する方法があります。
ここでは、マーカーとモデルを別々に登録する方法をお伝えします。
①マーカーを登録する
メニューから「Markers」を選択し、「+Add」を選択します。
画面右側にある「Add」の「ファイルを選択」から、マーカーを選択し「Name」にマーカー名を入力し「Register」を選択します。
②モデルを登録する
メニューから「Resources」を選択し、「+Add」を選択します。
画面右側にある「Add」の「ファイルを選択」から、モデルを選択し「Name」にマーカー名を入力し「Register」を選択します。
4.マーカーとモデルを紐づけて、Plannerカードを作成する
メニューから「Planner Cards」を選択し、「+Add」を選択します。
画面右側にある「Add」にある「Name」にはPlannerカードの名称を入力します。
「Markar ID」「Resources ID」には、各IDを直接入力するか、入力欄右側にある からマーカーとモデルをそれぞれ選択ます。
マーカーとモデル(Resources)の登録数が多い場合は、ブラウザ内の検索(CTRL+F)を使うと簡単に見つけることができます。
マーカーの選択画面。指定したいマーカーを探し、「Select」を選択する。
モデル(Resources)の選択画面。指定したいモデルを探し、「Select」を選択する。
「Name」「Markar ID」「Resources ID」を入力したら、「Register」を選択し、登録します。
5.PlannerセットにPlannerカードを登録する
メニューから「Planner Sets」を選択し、Plannerカードを紐づけたい、Plannerセットを選択します。
画面右側にある「Edit」の画面上で下にスクロールし、「Manage Cards」を選択します。
!ご注意! Apple Vision Proで登録可能なPlannerカードは、16枚までです。
制限枚数を超えると、位置情報カードを含むすべてのマーカーが認識できませんのでご注意ください。
Plannerカードの選択画面。登録したいPlannerカードを探し、「Select」を選択する。
登録されると画面右側に表示されます。
登録を解除したい場合は、登録済みカードの「ごみ箱」マークを選択すると解除されます。
6.背景モデルを用意・登録する
背景モデルにはtorinome Baseに登録されたリソースファイルを活用します。
リソースファイルとは位置情報や属性情報を持たない、元のデータそのものを指します。
そのため、リソースファイルの原点や回転に気を付ける必要があります。
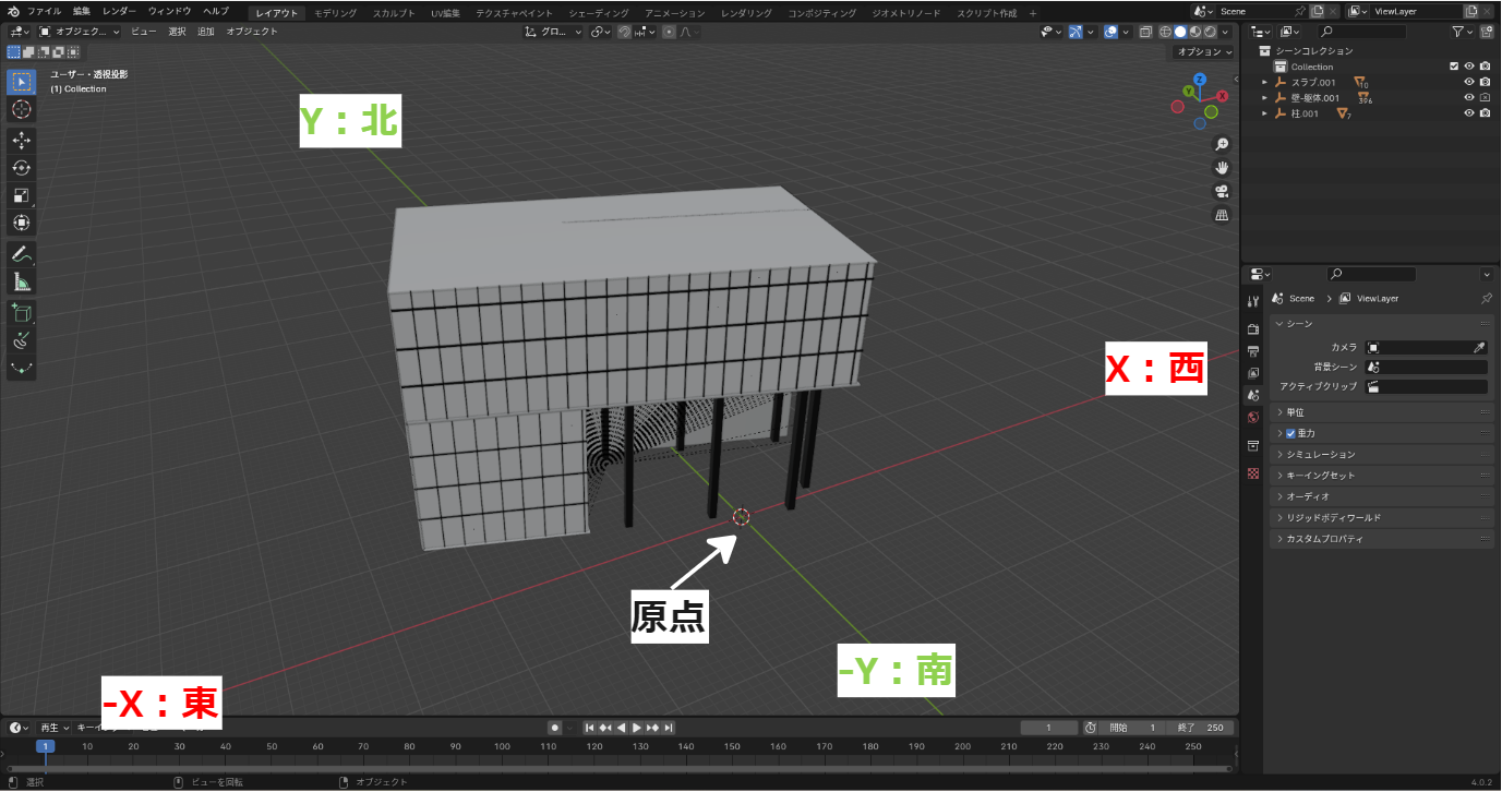
Blenderで編集する場合、XYと方位の関係は次のようになります。
背景モデルの用意ができたら、torinome Baseから登録します。
この時の緯度経度は後に必要となるので、確認しておきます。
7.Plannerセットに背景モデルを登録する
メニューから「Planner Sets」を選択し、背景モデルを登録したい、Plannerセットを選択します。
画面右側にある「Edit」の画面上で下にスクロールし、「Manage Resources」を選択します。
背景モデルの選択画面。登録したいリソースファイルを探し、「Select」を選択する。
登録されると画面右側に表示されます。
背景モデルを表示する位置情報と高さを入力し、「Save」を選択します。
背景モデルが登録されると、「Manage Resources(1)」と表示されます。( )内の数字は登録したモデルの数を示します。
「Register」を選択し、「Edit」画面を閉じます。
8.プロジェクトにPlannerセットを登録する
作成したPlannerセットをプロジェクトに登録することで、torinome Plannerを使用することができます。
メニューから「Project」を選択し、Plannerセットを登録したい、プロジェクトを選択します。
画面右側にある「Edit」の「Manage Planner Sets」を選択します。
「Add」で追加します。