1.背景モデルを用意・登録する
①背景モデルを用意する
背景モデルにはtorinome Baseに登録されたリソースファイルを活用します。
リソースファイルとは位置情報や属性情報を持たない、元のデータそのものを指します。
そのため、リソースファイルの原点や回転に気を付ける必要があります。
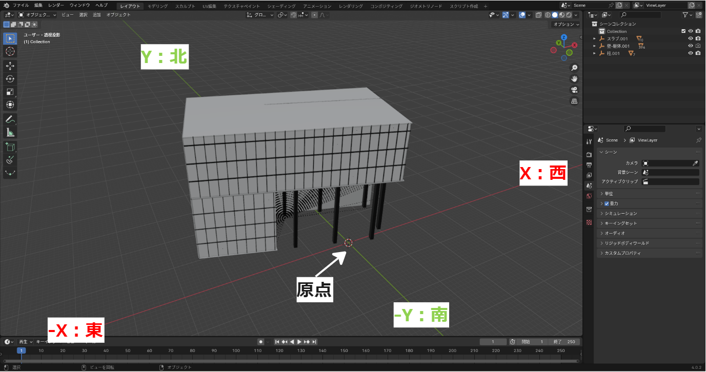
Blenderで編集する場合、XYと方位の関係は次のようになります。
②背景モデルを登録する
背景モデルの用意ができたら、torinome Baseから登録します。
この時の緯度経度は後に必要となるので、確認しておきます。
2.Plannerセットに背景モデルを登録する。
メニューから「Planner Sets」を選択し、背景モデルを登録したい、Plannerセットを選択します。
画面右側にある「Edit」の画面上で下にスクロールし、「Manage Resources」を選択します。
背景モデルの選択画面。登録したいリソースファイルを探し、「Select」を選択する。
登録されると画面右側に表示されます。
背景モデルを表示する位置情報と高さを入力し、「Save」を選択します。
背景モデルが登録されると、「Manage Resources(1)」と表示されます。( )内の数字は登録したモデルの数を示します。
「Register」を選択し、「Edit」画面を閉じます。